Mental Health Concept Map Nursing
21 posts related to nursing school concept map template. It s easy to make your own mind map in lucidchart with this health mind map template.
Nursing Process In Mental Health
Sample nursing diagnoses concept map.

Mental health concept map nursing
. Resume template for nursing school application. A concept mapping study of evidence based practice implementation in child and adolescent mental health. You can view samples of our professional work here. A mind map is a powerful tool for brainstorming or organizing information about virtually any topic including health.
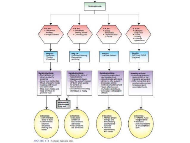
Disturbed sensory perception auditory r t biochemical imbalances for sensory distortion hallucinations aeb auditory hallucinations poor reality testing and disorganized thoughts. This is not an example of the work produced by our essay writing service. Psych mental health concept map medication haladol antipsychotic 10 mg oral decreases patient s manic states and controls manifestations of psychosis blocks postsynaptic dopamine receptors d2 in the mesolimbic system artane anticholinergic 2 mg oral bid used to decrease. Major depressive disorder major depressive disorder dsm etiology treatment brain stimulation ect vns rtms dbs pharmacologic antidepressant medications nursing diagnoses risk for self directed violence altered thought processcirculation impaired social interaction self care deficit chronic low self esteem hopelessness disturbed sleep pattern anxiety psychologic and environmental chronic stress early loss abuse trauma recent adversity.
Blank nursing concept map template. Mental health nursing and concepts of behavioral psychology nursing essay. 2257 words 9 pages nursing essay. Nursing student nursing concept map template.
Sepsis concept map nursing. Waubonsee community college map. While this article. This work has been submitted by a student.
Concept mapping is used to unify the diverse perspectives found across the existing literature and in mental health care delivery so that patient input and engagement in the care process can be maximally applied to improvement in the delivery of local inpatient mental health care and penultimately to transformation of an inefficacious care delivery model. Nursing concept map template word. Nursing school concept map template. 16 17 the goal of the larger study was to advance both a conceptual model and practical understanding of barriers and facilitating factors that influence ebp implementation.
Social isolation r t alteration in mental. Nursing concept map template. 11th feb 2020 nursing essay reference this tags. For this paper the use of concept mapping is illustrated through an investigation of factors affecting the implementation of ebps in a large county children s mental health service system.
As this health mind map example shows health has to do with diet exercise stress sleep and many other factors. Pathophysiology etiology nursing diagnoses 1. Any opinions findings conclusions or recommendations expressed in this material are those of the authors and do not necessarily reflect the.
Pin On Mental Health
Nursing Care Plans Concept Map Bronhial Asthma
Index Assignments Finalproject
Pin On Nursing
Schizophrenia Concept Map Schizophrenia Antipsychotic
Concept Map Of Moral Habitability Download Scientific Diagram
Nursing Concept Map Template Concept Map Concept Map Template
Mental Health Concept Map By Christopher Malicki On Prezi Next
Schizophrenia Concept Map Schizophrenia Antipsychotic
Nursing Concept Map For Mental Health
Anxiety Nursing Diagnosis Care Plan Nurseslabs
Pin On Nursing
Rrh Rural And Remote Health Article 1314 Mental Health
Concept Map Bipolar Disorder
Flooding And Mental Health A Systematic Mapping Review
Concept Mapping To Promote Meaningful Learning Help Relate Theory
Pin On Mental Health
Https Encrypted Tbn0 Gstatic Com Images Q Tbn 3aand9gctkqbrlgwavqdvcyjfu4ytxmj5w3rkgacifsyagfqow2bqo7gxf Usqp Cau
Concept Map Bipolar Nursing Diagnosis Nurse Concept Map
Schizophrenia Concept Map Schizophrenia Antipsychotic
Mededpublish Using Concept Maps To Create Meaningful Learning In
Mental Health Nurses Attitudes Experience And Knowledge
Concept Map Mental Disorder Substance Abuse Free 30 Day
Concept Mapping
Simple Nursing Concept Maps Youtube
Pin On Study
Pin On Nursing
Generalized Anxiety Disorder Nursing Notes Concept Map Etsy
Asthma Impact Concept Map Download Scientific Diagram