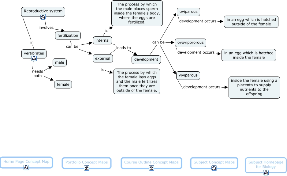
Reproductive System Concept Map
5 a developing fetus heart does not begin to beat until after 24 weeks of development. 7 a mother s use of drugs or alcohol can lead to health problems for her child as.
Male Reproductive System Concept Map Bio Male Reproductive
You can change your ad preferences anytime.

Reproductive system concept map
. Zigot cleavages to form. Hydration positive aspects your entire human body especially your organs and joints and. Fetus ready for partuition born as. 3 both males and females begin to lose the ability to reproduce after age 54.
2 a female s reproductive system does not begin producing eggs until she reaches sexual maturity. Human reproductio n involves fusion of. 4 millions of sperm fertilize one egg. Male concept map of the male reproductive system human reproductive system concept map circulatory system concept.
Female reproductive system concept map 1 docx tallahassee community college bsc 1005 summer 2019 female reproductive system concept map 1 docx. Screen shot 2018 11 15 at 1 08 31 pm png tallahassee community college biological bsc1005 fall 2018 screen shot 2018 11 15 at 1 08 31 pm png. Prostoglandins luteinizing hormone follicle stimulating hormone fructose semen pituitary gland spermatogenesis seminal vesicle cowper s gland sertoli cells seminiferous tubules progesterone prostate gland estrogen spermatogonia ovum spermocytes spermatids sperm corpus luteum. Female reproductive system trace the egg from the time it is released until it exits the.
6 the umbilical cord and placenta supply the fetus with oxygen and nutrients from the mother s blood. Concept map human reproduction subject. Don t have an account. View female reproductive system concept map docx from biological bsc1005 at tallahassee community college.
Oogenesis occurs in the outermost layers of the ovaries. Take in at least 8 10 glasses of fresh water every day. Kpli bahasa inggeris members. Copy and edit map copy.
Visit this site to see the process of spermatogenesis. The process also maps onto the physical structure of the wall of the seminiferous tubule with the spermatogonia on the outer side of the tubule and the sperm with their developing tails extended into the lumen of the tubule. Jefri bin mustapha 2. The body ought to remain hydrated to be healthful.
Successfully reported this slideshow. As with sperm production oogenesis starts with a germ cell. How can concept maps help you organize information and show relationships for better understanding. In oogenesis this germ cell is called an oogonium and forms.
Embryo formation of brain body parts becomes. Ovum sperm through the process of. Smallest and largest cell in human body18 19. Each is equipped with specific organs capable of producing specific cells needed to procreate.
Loading in 5 1 of 21. Just an initial demo map so that you don t start with an empty map list. Ahmad fadzil bin che bisi. Sign up for free.
Concept map of the male reproductive system human reproductive system concept map circulatory system concept. Nerve endings prevents friction during sexual activity shows sexual maturity university of texas. We use your linkedin profile and activity data to personalize ads and to show you more relevant ads. Featured maps categories business design education entertainment life marketing productivity summaries technology other languages english deutsch français español português nederlands dansk русский 日本語 italiano 简体中文 한국어 other show full map.
Concept in action. Humans are sexual meaning that both a male and a female are needed to reproduce. In conjunction with. Just an initial demo map so.
Slideshare explore search you. Fertilization become one cell called.
Reproductive System In Human 2013
Reproduction System
T2 Reproductive System Concept Map
Concept Map Melissa Smith Anatomy Physiology
Https Encrypted Tbn0 Gstatic Com Images Q Tbn 3aand9gctyq Oznj Xjq3mszepyagtelumtcqhzlceqzhlrsmcuzxktudz Usqp Cau
Refer To Figure 35 27 And The Chapter Content To Answer Chegg Com
Human Reproduction Sexual Reproduction Siyavula
Internal System S Concept Map Biology E Portfolio
Neet Biology Human Male Reproductive System Concept Map
Concept Map Digestive System Concept Map Study Biology
Concept Map
Pin On A P
Reproductive System Concept Map Robartsportfolio
Conceptmap
Reproductive System
Http Www Docstoc Com Docs 89897093 Digestion Concept Map The
Human Reproduction Concepts Of Biology
Solved Concept Map Use The Word Bank To Fill In The Blank
Concept Map Of Hormones Download Scientific Diagram
13 3 Human Reproduction Concepts Of Biology 1st Canadian Edition
Solved The Reproductive System B Concept Mapping 1 Fill
Male Reproductive System Concept Map 1 Male Reproductive
Female Reproductive System Concept Map 111 Docx Female
Repro Concept Map
Concept Map Of Hormones Download Scientific Diagram
Zoom Body S Organ Systems Excretory Urinary Reproductive System Html
Neet Biology Human Female Reproductive System Concept Map
30 Female Reproductive System Catos Block 3
Reproductive System